跳到主要內容區塊
跳到主要內容區塊
手機版選單
搜尋
搜尋
毒品
毒品講習
戒癮治療
進階搜尋
分享
Facebook
Plurk
Twitter
line
Email
中心介紹
簡介
組織架構
中心服務
關於毒品
依法定級別
相關法規
資源專區
藥癮戒治醫療資源
心理輔導諮詢單位
社會福利資源
法律諮詢服務
戒癮中途之家
就業服務
訊息廣場
最新消息
反毒資訊及文宣分享
相關連結
常見問答
志工園地
志工園地簡介
志工招募
志工隊組織章程
毒品危害講習
三四級毒品危害講習簡介
三四級毒品危害講習課程
三四級毒品危害講習請假
三四級毒品危害講習代訓
三四級毒品危害講習線上課程
三四級毒品醫療輔導方案
相關法規
上方連結
回首頁
衛生局
桃園市政府
市政信箱
常見問答
網站導覽
熱門關鍵字
毒品
毒品講習
戒癮治療
:::
桃園市政府毒品危害防制中心
上方連結
回首頁
衛生局
桃園市政府
市政信箱
常見問答
網站導覽
字級
字級小
字級中
字級大
分享
Facebook
Plurk
Twitter
line
Email
搜尋
搜尋
毒品
毒品講習
戒癮治療
進階搜尋
熱門關鍵字
毒品
毒品講習
戒癮治療
中心介紹
簡介
組織架構
中心服務
關於毒品
依法定級別
相關法規
資源專區
藥癮戒治醫療資源
心理輔導諮詢單位
社會福利資源
法律諮詢服務
戒癮中途之家
就業服務
訊息廣場
最新消息
反毒資訊及文宣分享
相關連結
常見問答
志工園地
志工園地簡介
志工招募
志工隊組織章程
毒品危害講習
三四級毒品危害講習簡介
三四級毒品危害講習課程
三四級毒品危害講習請假
三四級毒品危害講習代訓
三四級毒品危害講習線上課程
三四級毒品醫療輔導方案
相關法規
天氣資訊
快速連結
災害示警
天氣資訊
114-12-07
星期日
下午 04:50
桃園市
25 ~ 31 ℃ AQI:82 普通
快速連結
智能客服
1999
市政信箱
桃園市市民卡
免費市民公車
網路社群
APP
災害示警
災害警示資料無法擷取
System.Net.WebException: 無法解析遠端名稱: 'alerts.ncdr.nat.gov.tw' 於 System.Net.HttpWebRequest.GetResponse() 於 SiteApp.FixedModuleString.SideInformation() / ErrorMsg:
:::
首頁
毒品危害講習
三四級毒品危害講習課程
三四級毒品危害講習課程
_
網頁功能
列印內容
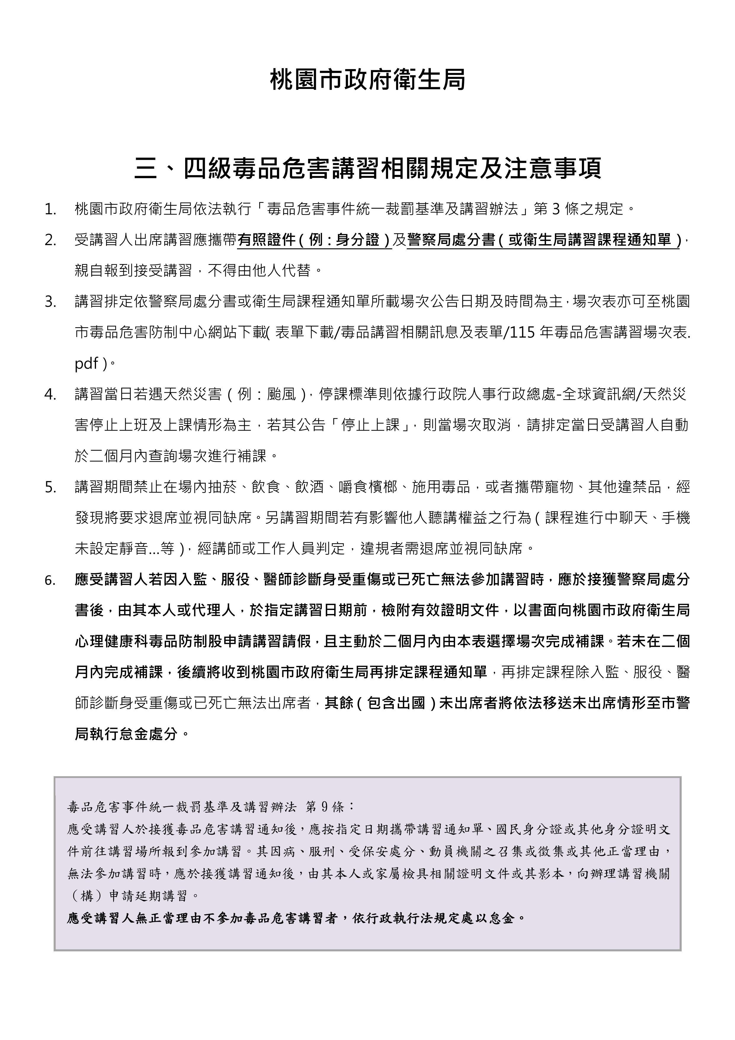
三、四級毒品危害講習課程表
「毒品講習上課時間請參閱下表,並研讀上課相關規定」